开yun体育网有网友簸弄说念:“从头界说了19时-开云「中国」官方网站 登录入口

12月30日晚,罗永浩2025年度科技革命共享大会在上海举行。笔据预报,大会将于19时进行,不外,罗永浩本东说念主并未准时现身,而是迟到了40多分钟后才出当今讲台。此前的发布会,罗永浩曾经屡次迟到。有网友簸弄说念:“从头界说了19时。”
罗永浩在现场通知,通盘已购票不雅众将取得全额退款,最终竣事门票免费。此前该当作门票售价300~1000元,且明确标注“不可退票”。

还未走上讲台的罗永浩在幕后默示:“发生了一些事情,向全球境歉。后续会发文阐述一下,但愿全球邻接。”随后, 罗永浩在 现场鞠躬说念歉。
12月3 1日凌晨, 罗永浩在微博发文回话 “科技春晚”迟到40分钟的原因:
因为 ADHD( 精通劣势与多动阻碍)的关 系, 应若何处置后拿着前一半不寒而栗上台。
罗永浩默示, 多年以来,看起来没出大问题的,全是靠膂力、警戒和时灵时不灵的药物撑执。 当今膂力一经不太行了, 比如连撑两三天不睡眠腹黑会较着不适,况且脑子不责任,吃了十几年的药物一经吃最大剂量也不太管用。 “为我的发布会作念幕后的共事,责任难度全程都是地狱级数的,每次截止后都需要疗伤。 若是ADHD换药失败,或是不行用锻 真金不怕火澈底改善体能问题,我不会再举办这种大型当作了,会害东说念主害己。 ”

什么是ADHD?
据科普中国,ADHD,全称“精通劣势-多动阻碍”(Attention Deficit Hyperactivity Disorder),是一种神经发育阻碍,也便是咱们常说的“多动症”。顾名念念义,ADHD既可能发扬为“耀见解劣势”,也可能发扬为“多动”和“冲动”。 不外,需要澄莹的是,ADHD的中枢问题并不在于“耀见解不及”,而在于“耀见解诊疗失灵”。也便是说,有ADHD的,并非皆备无法专注,而是像一台老旧的收音机,信号忽强忽弱,因此会发扬为已而过度专注,已而分神到天边,皆备无法掌控耀见解的“频说念切换”。
人命时报指出, ADHD 并非儿童的专病,成年期多有5种发扬: 




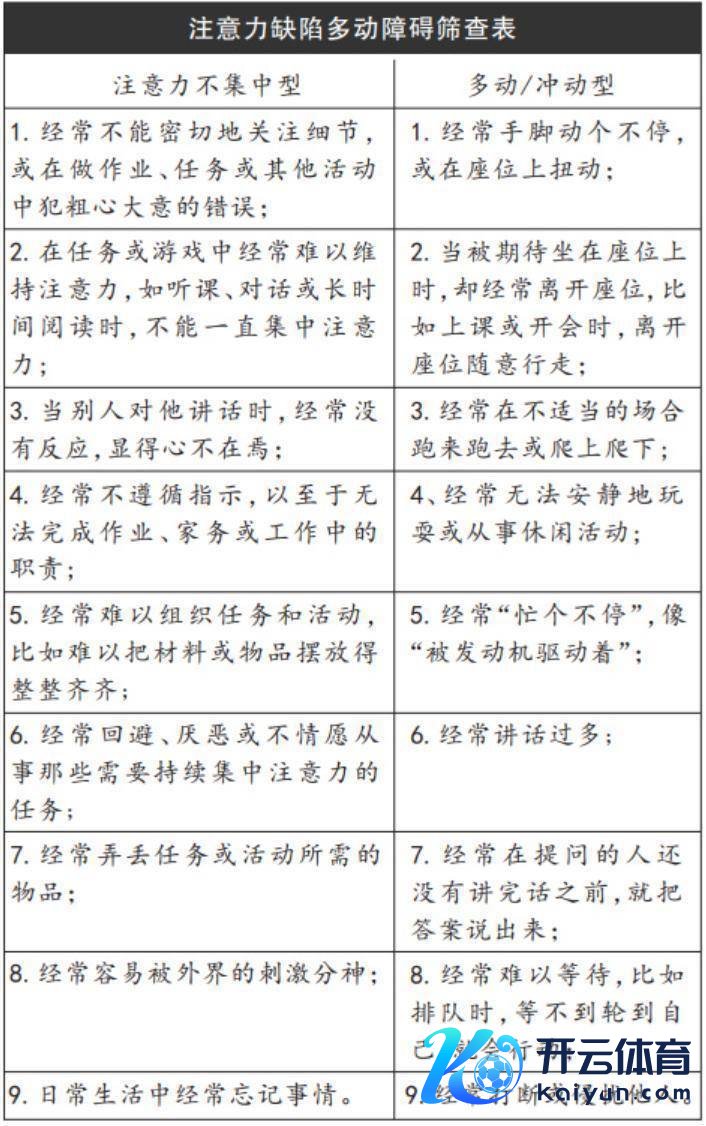
下表可匡助初筛多动症,不错对照磨练。若是在两类筹划中,有6条或6条以上症状时,就要警惕。

源泉:人命时报
若是你高度怀疑我方是ADHD 请勇敢地迈出第一步 赶赴正规病院寻求专科评估 源泉:轮廓@罗永浩的十字街头、当代快报、 科普中国、@人命时报【源泉:潇湘晨报】开yun体育网
举报/响应


